首页
国研院概况
国研院简介
现任领导
组织机构
联系我们
新闻中心
新闻动态
通知公告
专题
视频
研究人员
研究成果
著作与报告
国际问题研究
学术论文
English
首页
>
研究成果
>
学术论文
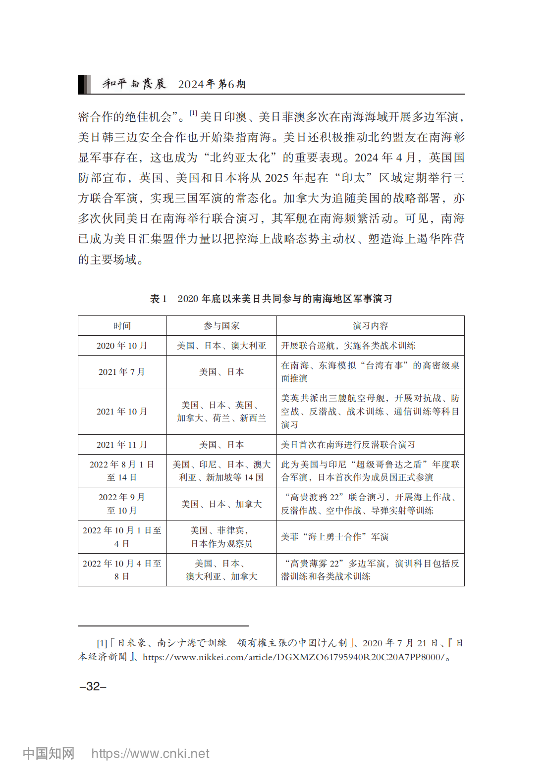
“印太战略”背景下美日强化南海合作的举措、动因与影响
发布时间:2025-01-15
作者:杜兰 姚泽宇
来源:
分享
(作者杜兰、姚泽宇分别为中国国际问题研究院亚太研究所副所长、副研究员和助理研究员,原文
载《和平与发展》2024年第6期
)
二维码
x
扫一扫