首页
国研院概况
国研院简介
现任领导
组织机构
联系我们
新闻中心
新闻动态
通知公告
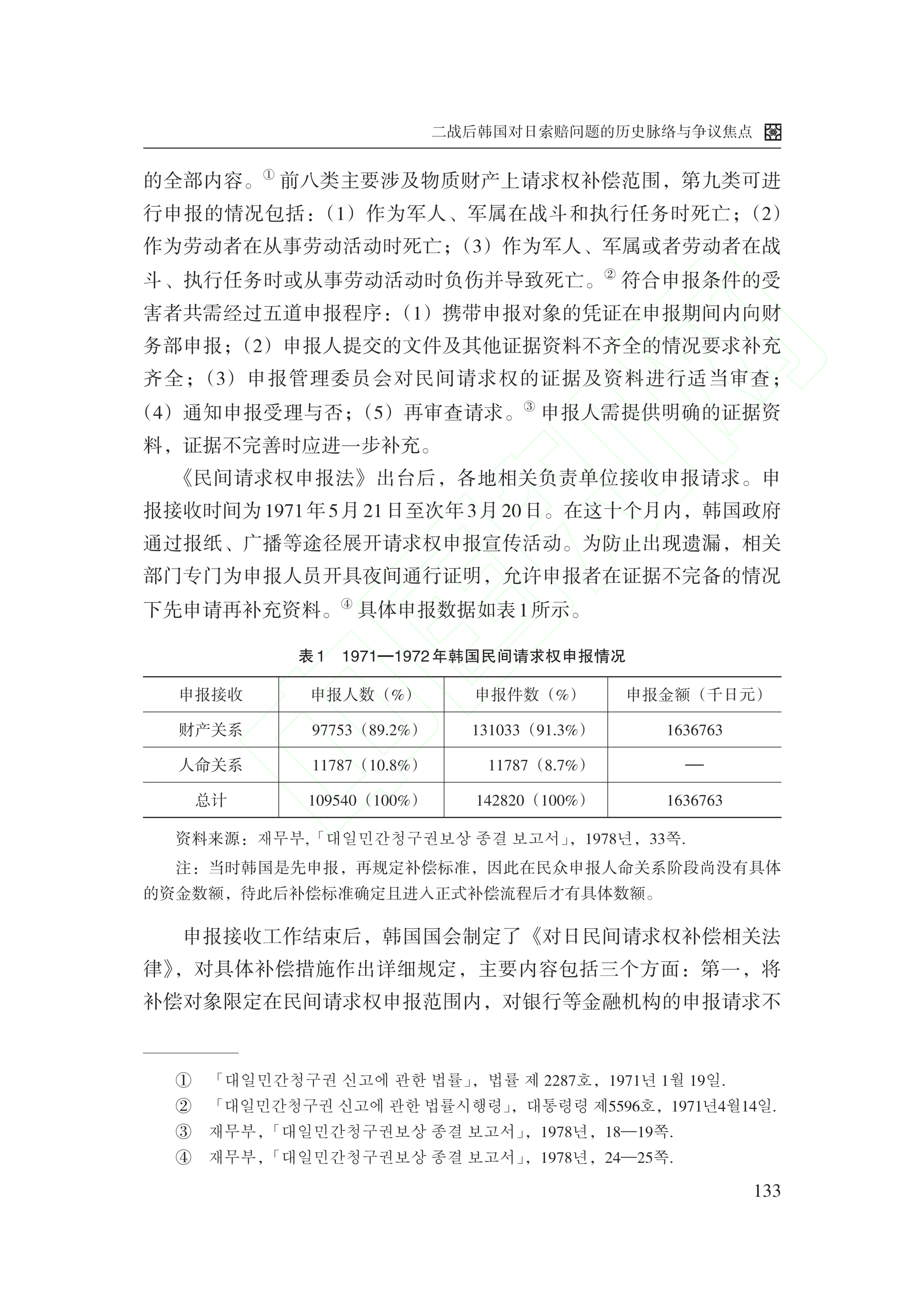
专题
视频
研究人员
研究成果
著作与报告
国际问题研究
学术论文
首页
>
研究成果
>
学术论文
二战后韩国对日索赔问题的历史脉络与争议焦点
发布时间:2026-01-12
作者:唐晓
来源:
分享
二维码
x
扫一扫